速途網1月6日訊(報道: 王璇)日前,包括國航、南航、海航等在內的多家航空公司,陸續發布涉及北京進出港航班的國內客票退改政策。
國航公告稱,凡在2020年12月14日0時(含)以后申請客票變更或退票,在2021年1月4日(含)前購買或換開的999開頭的國內客票(包括里程獎勵客票),旅行日期為2020年12月14日(含)至2021年2月28日(含)之間北京進出港國航實際承運航班和掛CA航班號的代碼共享航班,符合以上條件的旅客適用客票退改政策。

南方航空也發布公告稱,凡在2021年1月5日(含)前購買、行程涉及北京機場進出港(含經停)南航實際承運航班及使用CZ航班號的代碼共享航班、旅行日期為2021年1月3日(含)至2021年3月8日(含)的784開頭客票,符合以上條件的旅客適用客票退改政策。
自2021年1月5日(含)起,在客票有效期內首次提出改期申請,變更至2021年3月31日(含)前的航班,均免收變更費。自2021年1月5日(含)起申請退票,在航班起飛前取消座位,可在客票有效期內免費辦理退票手續。

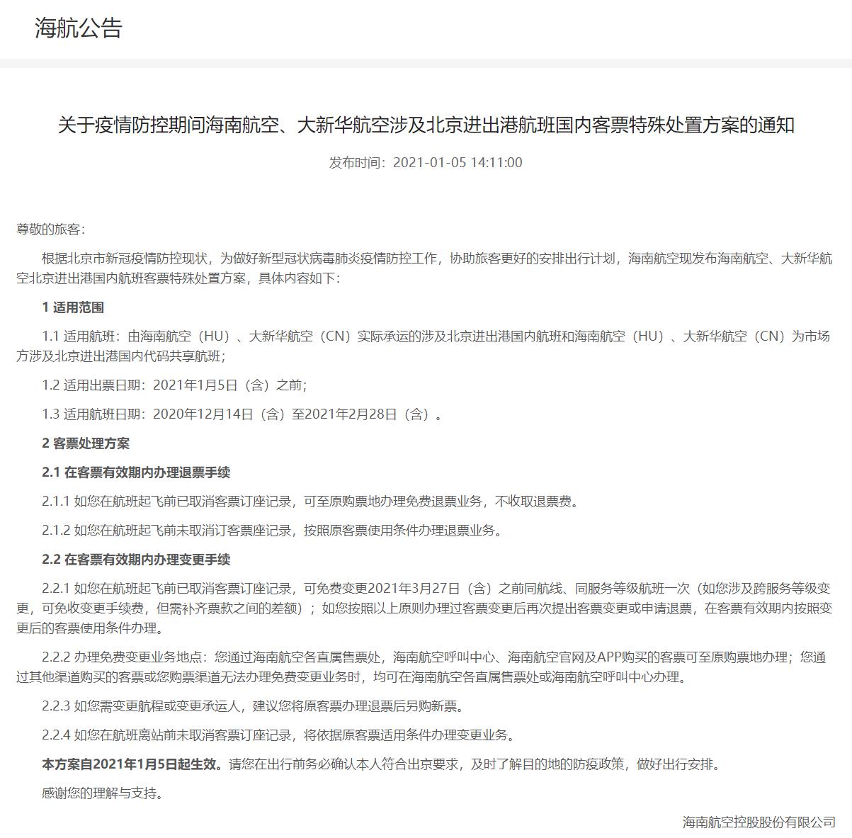
此外,海南航空現也發布了海南航空、大新華航空北京進出港國內航班客票特殊處置方案。凡是在2021年1月5日(含)之前,由海南航空(HU)、大新華航空(CN)實際承運的涉及北京進出港國內航班和海南航空(HU)、大新華航空(CN)為市場方涉及北京進出港國內代碼共享航班、旅行日期為2020年12月14日(含)至2021年2月28日(含)的客票,均可享受客票退改政策。

廈門航空發布公告表示,在2021年1月4日(含)前購買或換開的由廈航731票證開具的國內客票(包括積分獎勵客票),旅行日期為2021年1月4日(含)至2021年2月28日(含)之間北京進出港廈航實際承運航班和置掛MF航班號的代碼共享航班。 符合以上條件的旅客適用客票退改政策。
